康普茶是一种在加糖红茶茶汤的基础上通过细菌和酵母共生培养物(SCOBY)制备的发酵茶。不同茶叶类型对康普茶的理化性质和生物活性的影响尚不清楚。为了探究茶叶类型对康普茶品质的影响,本研究以中国六种传统茶叶(红茶、乌龙茶、黑茶、绿茶、黄茶和白茶)为原料,比较了它们在康普茶品质上的差异,包括理化特性、抗氧化能力、抑菌能力和感官品质。此外,还对这些特性进行了相关性分析,并阐明了导致这些差异的潜在机制。本研究旨在为开发具有优越感官品质和功能特性的康普茶提供科学参考。
(1)随着发酵的进行,所有康普茶的总酸度(total acidity,TA)显著增加,GTK(绿茶康普茶)的TA含量最高,WTK(白茶康普茶)的TA含量最低;酒精含量均有所增加,GTK(绿茶康普茶)的酒精含量最高。
(2)所有康普茶的抗氧化能力在发酵后均有所增加,GTK(绿茶康普茶)、WTK(白茶康普茶)和YTK(黄茶康普茶)相较于BTK(红茶康普茶)、DTK(黑茶康普茶)和OTK(乌龙茶康普茶)表现出更优异的抗氧化能力和更高的多酚含量。
(3)发酵后所有康普茶对大肠杆菌和金黄色葡萄球菌均表现出显著的抑制作用,其中OTK(乌龙茶康普茶)和YTK(黄茶康普茶)的抗菌活性最强。
(4)感官评估表明,与其他类型的康普茶相比,OTK(乌龙茶康普茶)和GTK(绿茶康普茶)具有更好的可接受性,这主要与其挥发性成分、颜色和风味有关。

图1 用六种不同主要茶类制备康普茶的配方说明

图2 用六种中国茶制备的康普茶在0-7天的照片、pH值和可滴定酸度。(A)发酵前(上)和发酵7天后(下)的图片;(B)六个康普茶样品的pH值;(C)可滴定酸度。同一康普茶样品的不同字母代表显着差异(p < 0.05)
表1 发酵7天后茶汤和康普茶颜色的变化。数值为平均值±标准差。同一列中具有不同上标的平均值显著不同(p < 0.05)


图3 发酵7天后糖和酒精的含量

图4 发酵7天后茶汤和康普茶中的有机酸含量

图5 鲜茶汤和康普茶中生物活性物质含量的变化。(A)总多酚含量;(B)总黄酮含量。样本之间的不同字母代表显着差异(p < 0.05)

图6 鲜茶汤和康普茶中抗氧化活性的变化。(A)DPPH自由基法;(B)六个康普茶样品的FRAP法。样本之间的不同字母代表显着差异(p < 0.05)

图7 用六种中国茶制备的康普茶对大肠杆菌(上)和金黄色葡萄球菌(下)的抑菌作用
表2 发酵7天后茶汤和康普茶的抗菌活性。数值为平均值±标准差。同一列中具有不同上标的平均值显著不同(p < 0.05)


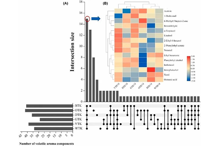
图8 用六种中国茶制备的康普茶的挥发性风味成分。(A)挥发性物质的扰动图;(B)六种康普茶中挥发性香气物质的热图

图9 用六种中国茶制备的康普茶的感官评价

图10 用六种中国茶制备的康普茶的相关性分析
【论文详细信息】
Yan Zheng, Yaowei Liu, Shanshan Han, Yiyang He, Ruonan Liu, Peng Zhou, Comprehensive evaluation of quality and bioactivity of kombucha from six major tea types in China, International Journal of Gastronomy and Food Science, Volume 36, 2024, 100910.

